Hallan una mariposa con 229 pares de cromosomas: una rareza genética sin precedentes que bate un récord animal
En lo alto de las montañas del Atlas, en el norte de África, vuela una mariposa pequeña y de apariencia común que guarda un secreto asombroso: su genoma está dividido en 229 pares de cromosomas, más que cualquier otro animal conocido. Su nombre es Polyommatus atlantica, aunque los investigadores la llaman comúnmente mariposa azul del Atlas. Lo que más sorprende no es solo la cifra, sino que esta complejísima organización genética no ha sido producto de un proceso lento y progresivo. Ocurrió, según revelan los científicos, en tan solo unos tres millones de años, un pestañeo en términos evolutivos.
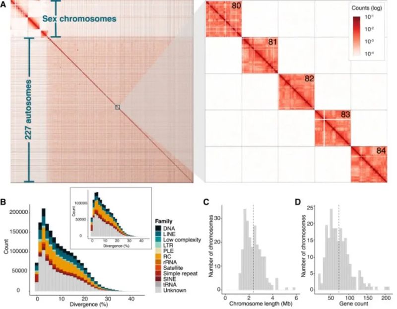
Un equipo internacional liderado por el Instituto Wellcome Sanger (Reino Unido) y el Institut de Biologia Evolutiva (España) acaba de publicar el primer genoma ensamblado a nivel cromosómico de esta especie. El estudio, aparecido en la revista Current Biology, revela que el récord genético de esta mariposa no es consecuencia de una duplicación del genoma —como ocurre en muchas plantas con números altos de cromosomas—, sino del fraccionamiento extremo de los cromosomas ancestrales. En palabras del artículo científico: «el genoma de la mariposa azul del Atlas contiene diez veces más cromosomas que la mayoría de las mariposas, y más que cualquier otro metazoo diploide conocido» .
El récord cromosómico que nadie esperaba
La mayoría de las mariposas y polillas (orden Lepidoptera) tienen entre 30 y 32 cromosomas. Los humanos, por comparar, tenemos 23 pares. En este contexto, que una mariposa tenga 229 pares de cromosomas es tan inesperado como que un automóvil llevara mil ruedas. Este número no es una anomalía reciente ni un error de laboratorio: fue confirmado mediante secuenciación genómica de alta precisión y técnicas citogenéticas previas, que ya habían detectado entre 224 y 226 pares.
El nuevo trabajo identificó 227 pares de autosomas (los cromosomas que no están implicados en la determinación del sexo) y cuatro cromosomas sexuales (dos Z y dos W). Esta estructura rompe por completo con la estabilidad cromosómica típica de los animales, una estabilidad que ha permitido a los biólogos reconstruir cómo eran los genomas de nuestros ancestros más remotos.
La mariposa azul del Atlas demuestra que, bajo ciertas condiciones, los genomas pueden romper esas reglas de conservación y cambiar de manera radical sin comprometer la viabilidad de la especie.

Fragmentaciones en cadena: así se multiplicaron los cromosomas
Los investigadores encontraron que la clave de este cambio radical está en un proceso llamado fisión cromosómica: los cromosomas ancestrales se dividieron en múltiples fragmentos, en lugar de fusionarse o duplicarse. En palabras del estudio, «los 227 autosomas, excepcionalmente pequeños incluso para lepidópteros, derivan de una fragmentación extensa de los 24 autosomas ancestrales» .
Además, los análisis muestran que estas fisiones ocurrieron sobre todo en regiones del genoma conocidas como eucromatina, que son zonas menos compactadas y más activas en términos de transcripción genética. Esta observación no es casual: el ADN en esas regiones está más “accesible”, y por tanto, es más propenso a sufrir roturas o reorganizaciones.
Un hallazgo especialmente llamativo fue la presencia de secuencias teloméricas (repeticiones del motivo TTAGG) en el interior de los cromosomas, algo que no se observa en otras especies relacionadas. Estas repeticiones, que normalmente se encuentran en los extremos de los cromosomas, podrían haber facilitado la aparición de nuevos extremos funcionales tras cada fisión.

Los cromosomas sexuales resisten el caos
Pese a la magnitud de la fragmentación en los autosomas, los cromosomas sexuales se mantuvieron mucho más estables. El equipo descubrió que la mariposa posee dos cromosomas Z y dos cromosomas W, producto de fusiones anteriores, pero no de fragmentaciones múltiples. Tal como explica el paper, «los cromosomas sexuales no han experimentado fisión», lo que sugiere que existen límites evolutivos a cuánto pueden reorganizarse ciertas partes del genoma .
Esto es relevante porque los cromosomas sexuales suelen estar implicados en procesos delicados como la diferenciación de sexos y la compensación de dosis génica. Cambios bruscos en ellos pueden resultar letales o generar infertilidad. Por tanto, la resistencia de los cromosomas sexuales a fragmentarse podría deberse a una fuerte presión evolutiva por conservar su integridad.
Además, el estudio halló evidencias de posibles eventos de recombinación entre Z y W, algo que se creía muy raro en mariposas. Esto abre nuevas líneas de investigación sobre cómo se comportan estos cromosomas en especies con estructuras genéticas tan inusuales.
¿Qué implicaciones tiene esto para la evolución… y para los humanos?
La estabilidad del cariotipo (la cantidad y estructura de los cromosomas) es tan fuerte en la mayoría de animales que cualquier alteración suele asociarse a problemas genéticos o enfermedades. De hecho, reordenamientos cromosómicos similares se observan en células cancerosas humanas, como recordaban los autores en una nota de prensa secundaria.
Por eso, estudiar cómo una mariposa ha sobrevivido y prosperado con un número tan elevado de fragmentos cromosómicos podría ayudar a entender por qué algunos tipos de reorganizaciones son viables y otros no. Incluso podría aportar pistas sobre cómo frenar ciertas transformaciones genéticas en enfermedades humanas.
Más allá de las aplicaciones biomédicas, este caso demuestra que la evolución genómica puede seguir caminos inesperados. A corto plazo, una mayor fragmentación puede aumentar la tasa de recombinación y facilitar la adaptación, pero también puede suponer una carga genética difícil de sostener en el tiempo. No se sabe si otras especies del mismo grupo seguirán el mismo camino o si la mariposa azul del Atlas es una rareza evolutiva condenada a desaparecer.
